迈点研究院:2025年8月中国文旅集团发展报告
717次阅读,发布于2025-09-12
一、市场动态总结
2025年8月,暑期旅游迎来高峰,清凉避暑游、亲子研学游、传统文化游等特色主题游备受游客追捧。“苏超”“村超”“浙超”“赣超”等赛事的轮番亮相,旅游市场掀起“跟着赛事去旅行”热潮,进一步激活文体旅融合新活力;“演出+旅行”模式持续火热,带动城市交通、住宿、餐饮、景区、文创等多领域消费;电影与文旅联动效应凸显,《南京照相馆》带火长三角红色旅游、《浪浪山小妖怪》再度带火山西古建游等。
8月文旅项目动态观察:湖北、广东、山西等省份文旅项目集中签约,加大文旅产业招商与投资力度;成都青白江国际名品奥特莱斯、甘肃公航旅陇南(橄榄新城)文旅服务综合体等重磅项目开工,利于推进文商旅体深度融合、文旅康养产业提档升级等。
8月文旅集团动态总结:人事层面,李丽接棒湖北文化旅游集团总经理职务、钱建农获任香港中旅独立非执行董事;国旅联合、香港中旅、桂林旅游均有重大的文旅收购事项,推进战略业务新布局。
1.文旅项目讯息
1)文旅项目签约
据迈点研究院不完全统计,2025年8月共签约文旅项目100个,涉及湖北、陕西、山东、江西等14个省(直辖市、自治区),包含文旅综合开发、亲子小镇、酒店建设、文商旅体融合、景区改造、设备更新等多种类型。表明全国各地高度重视文旅产业发展,将其作为推动地方经济增长、优化产业结构的重要举措。
以本月签约项目集中的山西省为例,在第七届山西文化产业博览交易会期间,临汾、忻州、大同等市文旅产业招商成果显著。密集的文旅项目签约利于挖掘山西文化产业潜能、吸引与撬动社会资本投资,并为山西文旅产业高质量发展、建设新时代文化强省注入新动能。

2) 文旅项目开工
据迈点研究院不完全统计,2025年8月开工重点文旅项目共13个,呈现如下特征:项目类型丰富(涵盖酒店住宿、商旅综合、休闲度假、影视文旅等)、投资金额差异大(既有超 30亿的大项目,也有百万级中小型项目)、地域分布广泛的特点。这些项目开工利于促进地方经济(如带动就业、拉动消费)、文旅市场提质(如丰富产品供给)等,彰显文旅产业稳步发展态势。

2.文旅集团动态
1)人事任免
据不完全统计,2025年8月,共有4项重大人事任命事件,涉及陕旅集团(两位副总经理)、湖北文旅集团(党委副书记、总经理)和香港中旅(独立非执行董事)。上述各集团关键岗位迎新成员,有望为企业战略决策、资源整合、合规运营等带来积极影响,助力文旅集团在不同维度实现升级与突破。

2)战略合作
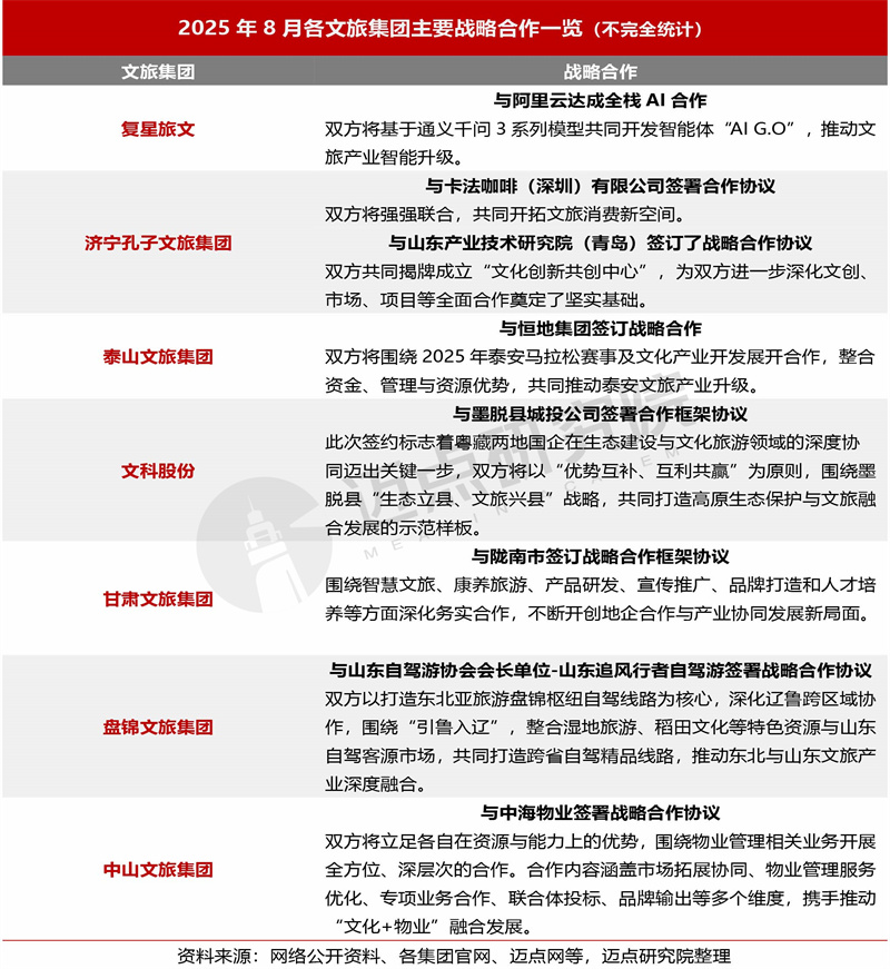
据不完全统计,2025年8月,共有7起文旅集团战略合作事件,涵盖文旅智能体开发、跨界联合、产学研共创、赛事活动、生态建设与文化旅游、“文化+物业”、跨省与跨区域合作等多个维度。通过战略合作,利于实现资源的优化配置与共享,拓展文旅市场的广度与深度。

3)股权动态
8月,主要有5起股权变动事件值得行业关注,涉及股权转让、股权出售、股权收购。其中,国旅联合“出售江西国贵文旅公司的股权”与“收购润田实业100.00%股权”同步推进,显示出其在整合资源、拓展业务方面的积极动作,有望借助资产重组增强实力。香港中旅加速布局冰雪经济,收购收购万科旗下的吉林松花湖国际度假区开发有限公司及北京万冰雪体育有限公司。桂林旅游则全资收购广西漓胜旅发、广西景区通旅发两家公司100%股权,旨在深化智慧旅游布局、强化产业链协同。

4)融资动态
8月,以三峡文旅集团、开封文旅股份等为代表的文旅集团积极推进融资事项,融资工具多样,包括短期融资券、中期票据、私募债券,涉及融资金额合计130.79亿元,利于文旅集团项目投资运营、市场拓展、应对财务风险等。

二、百强榜单
据迈点研究院数据显示:8月,同程旅行、携程集团、海昌海洋公园、天府文旅、复星旅文、中青旅、北京文化、祥源文旅、中国旅游集团、桂林旅游位列榜单前十。
其中,百强榜单中共有51家文旅集团排名环比上升,31家文旅集团排名环比下降,13家文旅集团为新上榜,5家文旅集团排名保持不变。
新晋百强文旅集团分别为:山西文旅集团、天津旅游集团、锦上添花文旅集团、季高集团、长白山旅游股份、四川旅投、敦煌文旅集团、驴迹科技、三峡文旅集团、伟光汇通集团、三峡旅游集团、绍兴市文旅集团、庐山文旅控股集团。其中,本月排名跃升环比超100位次的为山西文旅集团、三峡旅游集团。8月,山西文旅集团持续围绕“唱游山西”主题举办活动、开展文旅推介会等,并与西安旅游集团携手推出“秦晋之好旅游一卡通”跨区域文旅惠民产品,借助《浪浪山小妖怪》电影热度宣传推广旗下景区等,整体推动集团品牌知名度大幅提升。

经迈点研究院监测数据显示,2025年8月,所有文旅集团的品牌指数值为30.66,同比上升15.92%,环比下降11.69%;TOP100文旅集团品牌指数值为160.14,同比增长5.98%,环比则下降19.14%。本月,文旅集团的主流指数、行业指数环比下滑导致整体指数下降,受到内外、主客观因素影响,后续需持续强化各渠道的品牌传播力度,从主题活动、创新产品内容等维度提升其影响力与知名度。

三、文旅集团细分榜单
1.文旅集团类型指数与细分榜单
1)文旅集团类型分布与品牌指数
8月文旅集团百强品牌数量变动,大型民营企业、民营产业服务企业、民营投资公司环比各增加1席,民企系文旅集团本月的品牌活跃度较强;品牌指数维度,大型央企与大型民营企业引领,彰显了头部文旅集团的战略定力与创新活力,二者共同构建起文旅产业高质量发展的核心引擎,驱动行业品牌价值持续攀升。

2)文旅集团类型细分榜单
新晋类型TOP10文旅集团
·大型民营企业(途牛旅游)
·大型央企(山东中铁文旅发展集团)
·省市级文旅集团(山西文旅集团、贵旅集团、天津旅游集团)
·地方国有文旅企业(峨旅股份公司、张旅集团、九华旅游、济宁孔子文化旅游集团)
·民营产业服务企业(锦上添花文旅集团、季高集团)
·民营投资公司(客天下文旅发展集团、域见文旅)

2.文旅集团区域指数与细分榜单
1)文旅集团区域分布与品牌指数
8月百强文旅集团中,全国性品牌增加2席、华北和东北各增1席;同时,华北地区品牌指数环比增长17.10%,位列各区域之首。本月,受天津上合组织峰会、第七届山西文化产业博览交易会等国际、区域重大活动的有利推动,以天津旅游集团、山西文旅集团为代表,华北地区各文旅集团品牌宣传力度加大、推出新产品与项目等。例如,为响应峰会举办,天津旅游集团推出“中亚双子星文旅精品线路、推动实施海河夜景提升工程、“天津礼物”码头首店开业等。

2)文旅集团区域细分榜单
新晋区域TOP10文旅集团
·全国(复星旅文、中国旅游集团)
·东北(沈阳旅游集团)
·华北(乌海文旅集团、凯歌儿集团、丰台文旅集团)
·华东(东平湖文旅集团、肥西文旅集团)
·华南(南宁文旅集团)
·华中(三峡文旅集团、三峡旅游集团、济源市文旅集团)
·西北(银川文旅集团、敦煌文旅集团、兰州新区科文旅集团)
·西南(丽江旅游集团、四川旅投)

四、品牌指数分析
1.主流指数
8月整体文旅集团品牌主流指数均值为1.96,环比下降73.19%;TOP100文旅集团品牌主流指数均值为7.01,环比下滑86.8%。本月,文旅集团主流媒体关注度前十为同程旅行、海昌海洋公园、北京文化、携程集团、复星旅文、锦江国际集团、湖北文旅集团、祥源文旅、广西旅游发展集团、横店集团。8月,同程旅行发布2025半年报、《2025年七夕旅行数据报告》、《2025暑期旅游消费新趋势盘点》等财务业绩、行业报告相关内容,引发央广网、扬子晚报等主流媒体的关注报道或引用分析,其主流指数引领各文旅集团。

2.大众指数
8月整体文旅集团品牌大众指数均值为7.74,环比增长58.61%;TOP100文旅集团品牌大众指数均值为54.2,环比增长61.79%。本月,文旅集团大众媒体关注度前十为同程旅行、天府文旅、携程集团、北京文化、海昌海洋公园、中青旅、桂林旅游、中国旅游集团、祥源文旅、黄山旅游。其中,天府文旅、中国旅游集团的大众指数环比增幅显著,均超200%。以天府文旅为例,搜狐网、新浪网等大众媒体本月关注其半年度财报、其核心运营的世运会举办等重磅事件。通过“赛事+文旅”的深度融合,成都世运会助力天府文旅品牌价值与市场影响力的双提升。

3.行业指数
8月整体文旅集团品牌行业指数均值为4.76,环比下降约29%;TOP100文旅集团品牌行业指数均值为30.74,环比下滑约36%。本月,文旅集团行业关注度前十为同程旅行、携程集团、中国旅游集团、肥西文旅集团、复星旅文、济宁孔子文化旅游集团、锦江国际集团、贵阳旅发集团、东平湖文旅集团、天府文旅。其中,复星旅文行业指数环比增幅最高,具体为151.75%。8月,复星旅文发布中期业绩——收入95.3亿元,创历史新高;净利润4.6亿元,增长超40%。新浪财经、东方财富网、证券之星、雪球等财经媒体纷纷报道分析与点评关注。

4.运营指数
8月整体文旅集团品牌运营指数均值为16.2,环比上升2.66%;TOP100文旅集团品牌运营指数均值为68.12,环比增长7.16%。8月文旅集团运营指数前十为长隆集团、张旅集团、首旅集团、途牛旅游、三湘印象、山西文旅集团、三夫户外、海昌海洋公园、豫园股份、峨旅股份公司。其中,环比增幅最为显著的为张旅集团,具体为893.34%。8月,张旅集团微信公众号重点关注大庸古城的全面重整与盘活工作,预计明年7月完成提质升级对外运营;主办“9个符号张家界游学”活动,持续创新“旅游+教育”融合模式,有效提升张家界研学旅游知名度与影响力。

五、榜单数据说明
“2025年8月中国文旅集团发展报告”数据来源于迈点品牌指数MBI,根据8月迈点品牌指数MBI的1012个文旅集团数据汇总统计而成。具体说明如下:
1.文旅集团品牌指数
迈点品牌指数MBI(文旅集团品牌部分)是由迈点研究院独家发布,用以反映一段时期内品牌在互联网和移动互联网的传播力的指标数据,可为企业及行业相关人士分析集团品牌传播力提供参考。
监测对象1:国有文旅集团(大型央企、省市级文旅集团、地方国有文旅企业)
监测对象2:民营文旅企业(大型民营企业、民营投资公司、民营项目公司、民营产业服务企业)
迈点品牌指数MBI(文旅集团品牌部分)主要从主流指数、大众指数、行业指数和运营指数4个维度分析品牌在互联网和移动互联网的传播力。这是迈点研究院自主开发的“迈点品牌指数监测系统” Meadin Brand Index Monitoring System(MBIMS)提供的一项免费数据分析服务。
计算公式:MBI=a*OI+b*MI+c*II+d*WI
注:MBI,指某品牌的迈点品牌指数 MBI 数据;a、b、c、d,指系统中的加权系数;OI(Official Media Index),指主流指数;MI(Mass Media Index),指大众指数;II(Industry Media Index),指行业指数;WI(We-Media Index),指运营指数。
注意:企业或个人可参照品牌指数数据对品牌发展进行监测和预测,但迈点品牌指数 MBI不能与其品牌经营完全等同。
(1)主流指数(OI):一段时期内,全国及地方官方主流媒体报道中与品牌关键词相关的正面新闻数量,如人民日报、新华社、央视网等。
(2)大众指数(MI):一段时期内,社会化大众媒体报道中与品牌关键词相关的正面新闻数量,如腾讯、新浪、搜狐、网易等。
(3)行业指数(II):一段时期内,旅游、财经媒体报道中与品牌关键词相关的正面新闻数量,如中国旅游报、迈点网、第一财经日报等。
(4)运营指数(WI):一段时期内,品牌在互联网和移动互联网的自运营情况,如微信、微博、抖音、小红书等。
2. 统计时间:2025年8月1日 –8月31日
3. 监测范围:国内文旅集团